第九章 解除/終止契約退貨辦法
9-1 解除/終止契約退貨之區分 本解除/終止契約退貨辦法可分為: 退出退貨(分為解除或終止契約及終止契約兩種)。
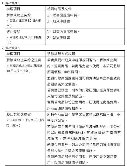
9-2 退出之退貨-解除或終止契約 若會員提出退貨申請即視同退出、解除終止契約。 會員得自訂約日起算30天內,以書面通知本公司解除或終止契約。 本公司於契約解除或終止生效後30日內,接受會員退貨之申請,受領會員送回之商品,並返還 會員購買退貨商品所付價金及其他給付本公司之款項。 現金付款者,以現金退還或以ATM轉帳,若為刷卡,則由刷卡銀行直接退還於持卡人之帳戶 中。 退貨商品,若商品完全未使用,本公司將以原會員價格100%購回。並得扣除商品返還時因可歸 責傳銷商之事由致商品毀損滅失之價值。 若獎金已發放,則本公司得扣除已因該進貨而對參加人給付之獎金及獎勵措施。 會員若商品部份使用及已使用之商品費用,以商品原會員價格扣除之。
9-3 退出之退貨–終止契約 若會員提出退貨申請即視同退出、解除終止契約。 會員於訂約日起算30日後,仍得隨時以書面終止契約,並要求退貨。 現金付款者,以現金退還或以ATM轉帳,若為刷卡,則由刷卡銀行直接退還於持卡人之帳戶 中。 退貨商品,按(9-7)退出退貨要點辦理退貨退款。若獎金已發放,則本公司得扣已應該進貨而 對參加人給付之獎金及獎勵措施。 會員若商品部份已使用者,已使用之商品費用,以商品原會員價格扣除。
9-4 資格喪失 會員自解除或終止契約生效日起,即喪失會員資格,亦不再享有會員應有之各項權益。
9-5 獎金之扣除及追回 - 19 - 退貨貨款得已給付之獎金,若下線退貨本公司有權追回已發給其上線之相關獎金及各項獎勵措 施。
9-6 合約(事業手冊)違反之罰責 1. 違反合約之處理: 會員依合約享受權利,以其持續遵循本公司之事業手冊政策與程序各項規定為要件。一旦會員 未遵循契約上之義務,其權利將被終止,而公司亦有權終止契約。公司亦可能決定免除傳銷商 部份或全部不履行之責任。此外,公司並得: a. 以書面通知傳銷商本公司所關切的事項及處理的態度,倘會員繼續不履行時本公司將終止會 員權利。 b. 密切地觀察會員的行為及經銷組織一段時間以確定傳銷商之履約行為。 c. 要求傳銷商提出額外的保證,以確保其行為符合合約之規定。傳銷商可能會更進一步的被要 求保證採取某些行動以減輕或緩和或更正其不遵守合約之行為。 d. 不予承認公司授權與經銷會員之利益,或停止履行公司於合約中的某些義務,包括但不限於 表揚、在公司的活動或公司的刊物承認資格及參加公司舉辦的活動、訂購貨物、制度獎勵計 畫晉升資格、以推薦人身分參與業務等。 e. 因經銷會員之不履行而停止或限制紅利及獎金之發放。 f. 尋求假處分的救濟或其他法律的補償。 2. 會員倘有下列任何行為,均會被視為違反合約規定,公司得拒絕傳銷商退貨申請: a. 以欺騙或引人錯誤之方式推廣、銷售本公司商品或介紹他人參加本公司傳銷組織。 b. 假借本公司之名義或組織向他人募集資金。 c. 以違背公共秩序或善良風俗之方式從事傳銷活動。 d. 以不當之直接訪問買賣影響消費者權益。 e. 違反多層次傳銷管理法、刑法或其他法規之傳銷活動。 f. 以不實言論散播並詆毀公司或於公司職場內進行他家同業之增員等情事者。 g. 私自販售產品並擅自調整價格,無論是降低還是提高,導致公司及會員的權益受到損失。
9-7 退出退貨之辦理

3. 產品減損計算說明 a. 本公司買回商品或退還商品之價值訂定有減損標準者,其依據及內容:依據行政院衛生福 利部頒訂之「健康食品管理法」規定保健食品類包裝需標示有效日期,離有效期限越短越 難銷售,故此類商品一經售出即產生因久放閒置而產生價值之減損。
b. 退出退貨:

(1)依據多層次傳銷管理法第22條規定,會員依多層次傳銷管理法第20、21條 規定行使解除權或終止權時,公司不得向會員請求因該契約解除或終止所受之損 害賠償或違約金。
(2)可歸責傳銷商之退貨處理:下列情況者不予受理退換貨 I.蓄意破壞。 II.錯誤使用。 III.存放不當外觀遭毀損。 IV.經拆封已使用而無法重新銷售之產品。 4. 退款程序 退貨時,填具「退貨申請書」,經本公司承辦部門確認退貨附件完備後,本公司會 在退貨手續完成後30日內,完成退款入帳作業。 5. 退出退貨不包含入會費1000元。
9-8 瑕疵擔保 1. 會員訂購之商品或輔銷品,如因運送途中損壞、短少、原已有瑕疵或包裝不良時,須於收到商 品日起30日內檢同發票、訂購單等相關資料向本公司提出換貨,逾期則視同承認其所受領之 產品。 2. 凡購買輔銷品,除商品本身有瑕疵之外,恕不接受退換貨。 為維護公司品牌形象,以及全體事業夥伴的最大權益,請勿削價競爭。直銷商若需要透過任何網路平 台、軟體、社群、或實體店面販售、或曝光(廣告)本公司商品,必須以本公司規定之原售價來設定 標價(非會員價)。 若經勸導不聽,本公司有權針對亂價之經銷商進行停權或除權處分。